科研动态

当前位置: 首页 > 科研动态

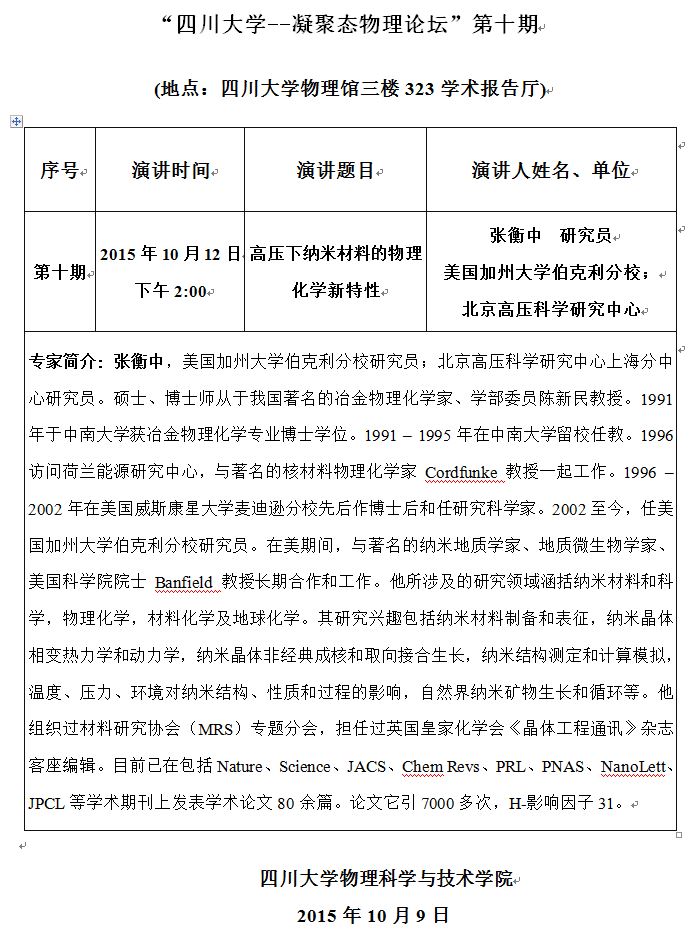
“德赢ac米兰官方合作--凝聚态物理论坛”第十期: 张衡中研究员学术报告

发布日期:2015-10-10 点击量:

10q.jpg

10q-1.jpg

地址:四川省成都市九眼桥望江路29号

电话:028-85412322(党政办)028-85412323(学科办)028-85415561(教务办)028-85410030(学生科)

邮编 :610064

关注我们

Copyright win德赢官方-德赢vwinac米兰伙伴